2.3 Multi-Agent多智能体¶
学习目标¶
- 了解什么是多智能体
- 掌握多智能体的创建方式
- 了解单Agent自主规划模式
一、 什么是Multi-Agent¶
在单 Agent 模式下处理复杂任务时,你必须编写非常详细和冗长的提示词,而且你可能需要添加各种插件和工作流等,这增加了调试智能体的复杂性。调试时任何一处细节改动,都有可能影响到智能体的整体功能,实际处理用户任务时,处理结果可能与预期效果有较大出入。
为了解决上述问题,扣子提供了多 Agent 模式(也就是multi-agent),该模式下你可以为智能体添加多个 Agent,并连接、配置各个 Agent 节点,通过多节点之间的分工协作来高效解复杂的用户任务。
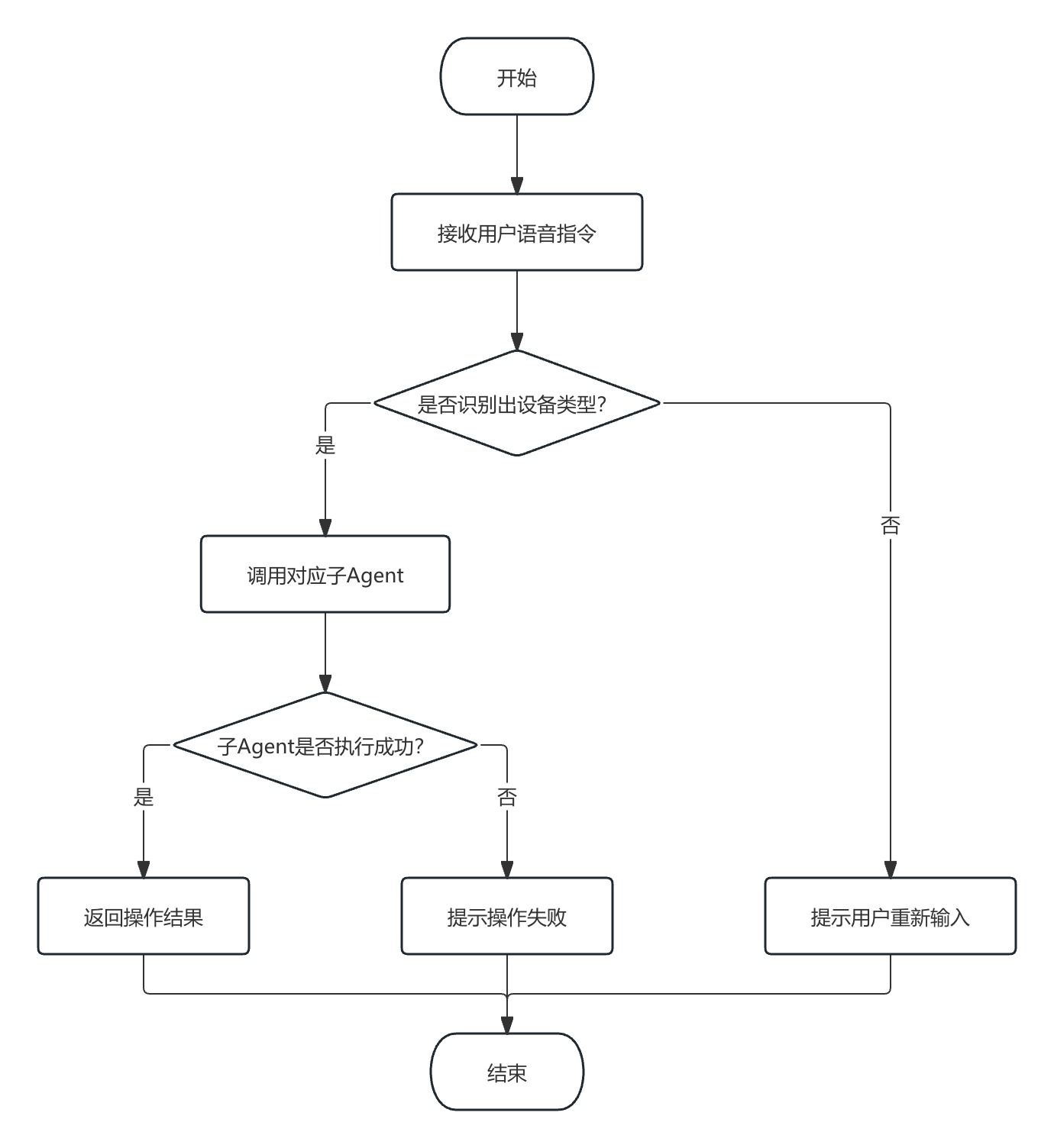
例如我们要构建一个类似于“小爱同学”的语音助手的智能体来控制各类设备(比如空调、电视、电饭煲等), 每个设备的操作和交互方式又有很多种, 如果把这些功能全部通过一个agent来进行控制,那么这个agent的复杂度将会非常复杂。这里因为每个设备之间的功能都是独立互不干扰的,我们可以根据设备的不同,拆分成多个agent:
- 一个入口用来判断用户要控制什么设备,并调用对应的具体设备的agent。这个总的agent我们把它叫做 “父agent” 或者 “主agent”,主要作为协调者,充当“总指挥”,负责接收初始任务、进行意图识别和任务分解。
- 具体设备的agent则可以处理这个设备下所有支持的具体的操作和交互,根据设备不同,agent的实现也是不同的。这个具体设备的agent我们把它叫做“子agent”或者叫 “从agent”,职责单一且明确。

这就是一个经典的主从模式或者父子模式的多agent结构。
二、创建一个Multi-Agent智能体¶
接下来我们将通过一个“多语言翻译”案例来演示如何创建一个Multi-Agent智能体。
1 创建一个Multi-Agent智能体¶
首先,我们创建一个智能体,命名和介绍如下:

在这里,我们需要切换到多Agents模式。

可以看到,多Agent的执行过程有点类似于工作流,接下来我们查看一下在多Agents模式下支持哪些节点类型,添加“添加节点”

分为一下3类节点:
- Agent:Agent 节点是可以独立执行任务的智能实体。默认情况下,智能体内添加了使用智能体名称的 Agent。功能相对比较简单,仅支持提示词和技能两个功能。没法实现类似工作流的功能,较难实现比较复杂的业务流程,因此更适合用在对话类的业务上。
- 工作空间智能体:将已发布的、可以执行特定任务的单 Agent 智能体添加为节点。 我们可以把已经集成了各类插件、业务逻辑的复杂工作流的智能体作为其中一个Agent。在实际工作中,需要使用到多Agents的时候往往是功能非常复杂的时候, 将已经发布到工作空间的多个复杂功能Agent结合一个父Agent做路由,往往是更常见的做法。
- 全局跳转条件:适用于所有 Agent 的全局条件。只要用户输入满足该节点的条件,则会立即跳转到 Agent。用于实现复杂Agent的流程控制。
2 拆分Agent和实现Agent¶
在思考如何规划和拆分Agent之前,我们先需要知道当前的业务场景是怎么样的,对于“多语言翻译”,它的业务逻辑如下: 用输入一段文本,并指定要翻译的目标语言,智能体最终返回用户要求的目标语言的译文,支持中文、汉语、日语三种。
案例业务逻辑比较简单,单LLM+提示词即可实现较好效果,达不到需要使用multi-agent的场景。这里不必纠结,我们的目的是基于这个案例,学会如何使用multi-agent功能。
我们可以通过父子结构拆分,父Agent负责分发翻译任务,每个语言的翻译都有一个对应的Agent进行翻译:
- 父Agent:分发翻译任务,将用户输入翻译为目标语言,
-
中文Agent:如果目标语言是中文,则调用此Agent实现翻译
-
韩语Agent:如果目标语言是韩语,则调用此Agent实现翻译
- 日语Agent:如果目标语言是日语,则调用此Agent实现翻译
如下图:

调试Agent,输入以下内容:
执行结果如下图:

复杂案例可参考:https://www.53ai.com/news/coze/1954.html
3 单Agent自主规划模式¶
coze在2025年7月添加了单Agent自主规划模式并作为默认的使用模式,这种模式可以让大模型具备自主去调用工作流,我们可以把工作流作为一个”子Agent“,当前这个智能体作为”父Agent“,实现多Agents调用 (尽管在coze官方,这种方式被定义为单Agent)。 在业务的场景分类交互不多,数据处理逻辑比较复杂的情况下,使用这种方式要比手动实现多Agents要更适合,在实际工作中,绝大部分coze智能体的开发工作使用这种方式足够应对。
例如,我们在前面讲到的”多功能机器人“智能体,就是一个典型性的”单Agent自主规划模式“智能体。
